首页 新闻资讯 技术分享
技术分享

P2P内网穿透核心原理 - NAT穿透/“打洞”

P2P内网穿透核心原理 NAT穿透 / 打洞技术详解 打洞核心思想 :利用拥有公网IP的服务器作为介绍人,引导两个内网客户端相互发送数据包,在各自的NAT设备上凿出临时孔洞,从而建立直

2025-11-06

“打洞”核心思想 :利用拥有公网IP的服务器作为“介绍人”,引导两个内网客户端相互发送数据包,在各自的NAT设备上“凿”出临时孔洞,从而建立直接连接,无需服务器中转数据。

本文以最常见的 UDP打洞 为例,详细拆解P2P内网穿透的完整过程,帮助理解其底层逻辑。

一、场景设定

客户端A :位于 NAT A 后方,内网IP为 192.168.1.100
客户端B :位于 NAT B 后方,内网IP为 10.0.0.200
服务器S :拥有公网IP 1.2.3.4,监听端口 9999(核心“介绍人”角色)

前提条件 :A和B已分别与服务器S建立稳定的UDP连接。此时S会记录A、B在各自NAT上的公网映射地址,例如:

  • S识别到A的公网映射地址:5.6.7.8:62000
  • S识别到B的公网映射地址:8.9.10.11:31000

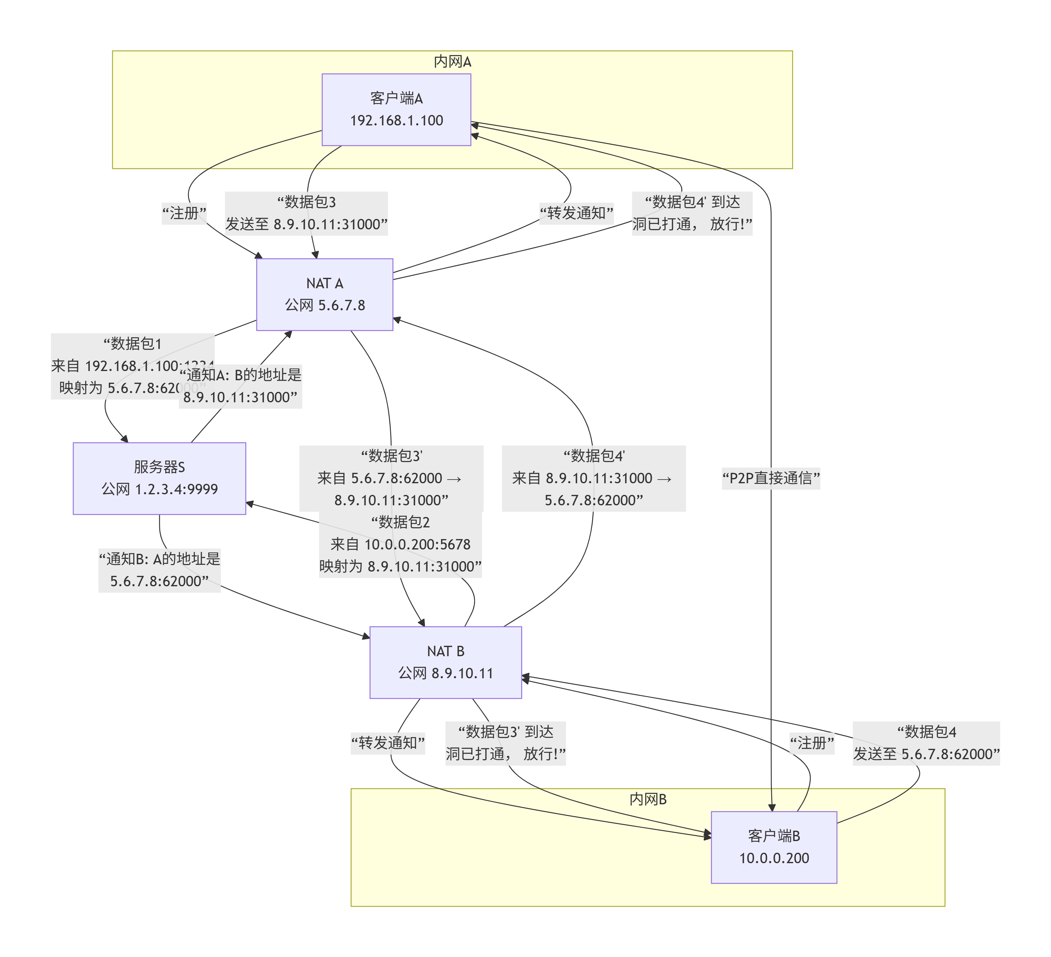
UDP打洞完整流程图示

二、UDP打洞完整步骤

1. 注册阶段:建立映射,服务器“识人”

  • A和B分别向服务器S发送UDP数据包,完成“注册”。
  • NAT A 收到A的数据包后,创建会话映射:
    (内网 192.168.1.100:1234) ↔ (外网 5.6.7.8:62000) ↔ (目标 1.2.3.4:9999),并将数据包源地址转换为自身公网IP和端口。
  • NAT B 同理,为B创建会话映射:
    (内网 10.0.0.200:5678) ↔ (外网 8.9.10.11:31000) ↔ (目标 1.2.3.4:9999)。
  • 最终服务器S获取到A、B的公网映射地址,完成“识人”过程。

2. 打洞请求与“凿洞”:相互发起,NAT放行

  • A向服务器S发送连接请求:“我想与B直接连接”。
  • 服务器S作为“介绍人”,将B的公网地址(8.9.10.11:31000)告知A,同时将A的公网地址(5.6.7.8:62000)告知B。
  • 关键操作 :A和B同时向对方的公网地址发送UDP数据包。

3. “洞”的凿穿逻辑:NAT临时放行规则

核心原理:NAT设备会根据“内网主动发起连接”的行为,临时开放对应外部地址的回流通道。

  • A发送的数据包到达NAT B时,NAT B初始无对应会话映射,会丢弃该包,但A的NAT A会记录“内网A→外网8.9.10.11:31000”的请求,临时开放来自该地址的回流数据包通道。
  • 同理,B发送的数据包到达NAT A时,NAT A初始也会丢弃,但B的NAT B会临时开放来自A公网地址的回流通道。
  • 由于A、B几乎同时发起请求,双方NAT均已为对方开放通道。后续对方的数据包到达时,NAT会直接放行,“洞”成功凿穿。

4. 直接P2P通信:脱离服务器,直连传输

当第一对数据包成功被对方接收后,A和B之间的UDP直接通道正式建立。此后双方的所有通信数据均通过该通道传输,不再依赖服务器S中转,实现高效的P2P直连。

三、TCP打洞原理

TCP打洞核心逻辑与UDP类似,但因TCP是 面向连接 的协议(需三次握手),实现更复杂,成功率低于UDP打洞。

  • A和B先与服务器S建立TCP连接,S交换双方公网地址。
  • A和B同时向对方公网地址发起TCP连接请求(SYN包)。
  • SYN包在各自NAT上创建临时放行规则,允许对方的SYN-ACK包进入。
  • 双方SYN-ACK包成功通过NAT,完成TCP三次握手,建立直接连接。

实践中,因TCP协议的严格性和部分NAT设备的限制,TCP打洞应用较少,多数P2P场景优先采用UDP打洞构建数据通道。

核心总结 :P2P内网穿透是“借力打力”的技术方案——通过公网服务器完成地址交换和连接引导,利用NAT设备的会话映射机制,让两个内网客户端相互“凿洞”,最终建立直接通信通道。该技术无需服务器长期中转数据,大幅降低带宽成本,是去中心化网络、即时通信、文件传输等应用的核心支撑技术。